学院新闻
北京大学城市与环境学院王学军和刘茂甸课题组与合作者在《自然·地球科学》(Nature Geoscience)发文揭示中国颗粒态氮干沉降被主流模型与观测网络低估
发布时间:2026-01-05近日,国际著名期刊《自然·地球科学》(Nature Geoscience)在线刊登了我院王学军和刘茂甸课题组及其合作者的最新研究成果“Underestimation of particulate dry nitrogen deposition in China”, 揭示了当前主流模型和观测网络对中国颗粒态氮干沉降的低估问题。
氮是保障全球粮食生产和维持生态系统碳汇的关键元素。大气氮沉降作为氮循环的重要一环,其估算存在较大不确定性。当前,全球各个氮沉降观测网络主要通过观测得到的气溶胶浓度和模型估算的干沉降速率计算颗粒氮干沉降通量,然而这些参数在中国区域仍缺乏严格的观测约束。研究团队发现,当前大气化学模型低估了中国细模态氮气溶胶粒径超过两倍,而不同干沉降机制对沉降速率随粒径的变化估值相差可达两个数量级(图1)。
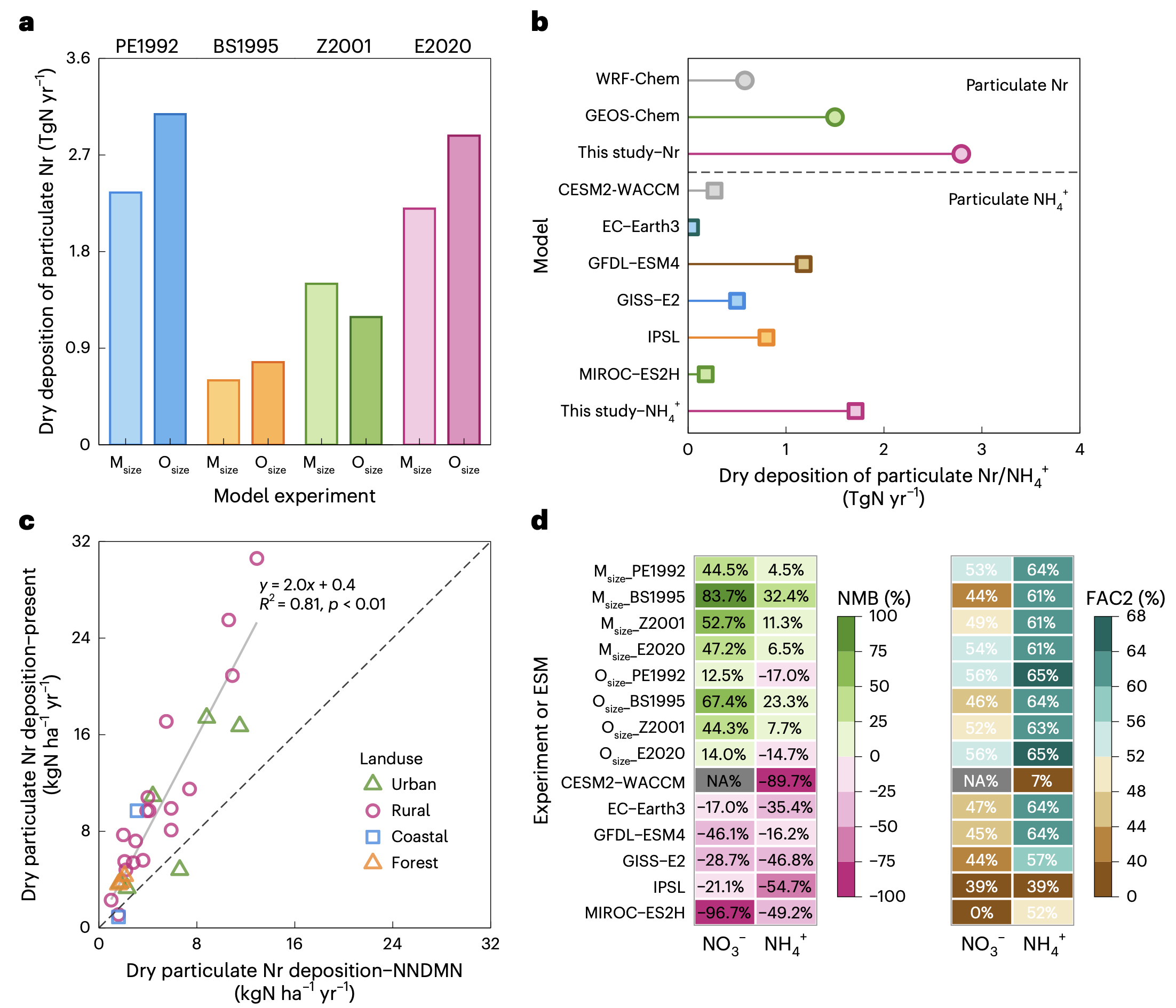
研究团队基于中国实测的气溶胶粒径数据,并结合四种主流干沉降机制,重新构建了中国区域高精度的大气氮沉降数据集。结果表明,WRF-Chem和GEOS-Chem等常用大气化学模型低估了中国地区的颗粒态氮干沉降通量。在不同模型实验中,颗粒氮的年干沉降通量估值范围为0.6至3.1 TgN,其中观测约束机制(Osize_E2020)估算值为2.9 TgN,远高于WRF-Chem默认机制(0.6 TgN)和GEOS-Chem默认机制(1.5 TgN)。此外,研究还发现,参与CMIP6的地球系统模型普遍低估了NH4+(颗粒态氮的主要组分)的干沉降通量;中国氮沉降监测网(NNDMN)也对颗粒态氮干沉降存在约一倍的低估(图2)。
研究团队进一步将修正后的沉降数据输入陆面模型CLM5,发现此前因颗粒态氮干沉降低估,模型中氮沉降对中国陆地净生态系统生产力(NEP)的影响被可能低估了9%–13%。研究还发现,将观测约束的粒径分布与E2020机制结合,也能有效缓解大气化学模型中普遍存在的NO3-浓度的高估问题。

图1. 影响中国颗粒态氮干沉降估算的关键因素。a,颗粒态氮的粒径分布;b,不同干沉降机制下沉降速率随粒径的变化。

图2. 中国颗粒态氮干沉降通量的对比与评估。
北京大学城市与环境学院王学军教授、刘茂甸研究员和佐治亚理工学院的Yuhang Wang教授为论文共同通讯作者。北京大学城市与环境学院已毕业博士生张倩茹为论文第一作者。北京大学城市与环境学院陶澍院士、刘峻峰研究员,韩国延世大学Young-Hee Ryu副教授,北京大学环境科学与工程学院刘明旭研究员,中国气象局乌鲁木齐沙漠气象研究所李火青副研究员,北京理工大学博士生魏思宜参与了该工作。该研究得到国家自然科学基金、北京市自然科学基金等资助。
论文链接:https://rdcu.be/eXjci
相关论文信息:Qianru Zhang, Yuhang Wang, Maodian Liu, Young-Hee Ryu, Mingxu Liu, Huoqing Li, Si-Yi Wei, Junfeng Liu, Shu Tao, Xuejun Wang. Underestimation of particulate dry nitrogen deposition in China. Nature Geoscience (2025). https://doi.org/10.1038/s41561-025-01873-3